42 class diagram for online shopping
Class Diagram for Online Shopping UML. Unified Modelling Language Practicals. This Subject is called as UML in Mumbai University MCA Colleges. Below is the case study of it for the construction of different UML diagrams. In This Section we are going to solve some questions of UML which were asked in University Exams. Class Diagram for Online Shopping System. Use Creately's easy online diagram editor to edit this diagram, collaborate with others and export results to multiple image formats. You can edit this template and create your own diagram. Creately diagrams can be exported and added to Word, PPT (powerpoint), Excel, Visio or any other document.
Class Diagram Templates to Instantly Create Class Diagrams - Creately Blog This is a Class diagram template for an online bus reservation system. A template like this can also be used to represent a railway reservation system, taxis etc.

Class diagram for online shopping
Online shopping component diagram. Purpose: An example of a component diagram for online shopping.. Summary: The diagram shows "white-box" view of the internal structure of three related subsystems - WebStore, Warehouses, and Accounting. WebStore subsystem contains three components related to online shopping - Search Engine, Shopping Cart, and Authentication. Posted By freeproject on August 2, 2017. Shopping Cart Class Diagram describes the structure of a Shopping Cart classes, their attributes, operations (or methods), and the relationships among objects. The main classes of the Shopping Cart are Shopping, Shopping Cart, Order, Payment, Product, Delivery. Amazon class diagram [classic] Use Creately's easy online diagram editor to edit this diagram, collaborate with others and export results to multiple image formats. You can edit this template and create your own diagram. Creately diagrams can be exported and added to Word, PPT (powerpoint), Excel, Visio or any other document.
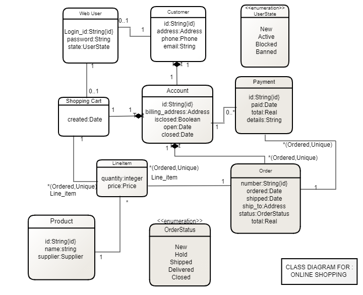
Class diagram for online shopping. UML Component Diagram Online Shopping. This sample was created in ConceptDraw DIAGRAM diagramming and vector drawing software using the UML Component Diagram library of the Rapid UML Solution from the Software Development area of ConceptDraw Solution Park. This sample shows the concept of the online shopping and is used for the understanding of the online shopping processes, of the online ... Help Desk staff uses a subset of functions available to the Website Administrator. Online shopping domain model Purpose: Show some domain model for online shopping - Customer, Account, Shopping Cart, Product, Order, Payment. Summary: Example of a UML class diagram representing online shopping domain. Each customer could have some web user identity. Download scientific diagram | Class diagram of running online shop example from publication: Model-based regression testing by OCL | Model-based testing has gained widespread acceptance over the ... Class diagram example - Online Shopping Domain. Each order has current order status. Both order and shopping cart have line items linked to specific product. Sequence Diagram An example of high level sequence diagram for Online Bookshop. Online customer can search book catalog,
شرح كيفية رسم ال class diagram ببرنامج ال DIASoftware EngineeringFacebook : https://www.facebook.com/a7med.940 The history of ecommerce shopping carts began immediately after the World Wide Web, or WWW, became a major medium to communicate information around the world. Ecommerce shopping-cart applications allow consumers to buy goods or services directly over the internet using a web browser. This online shopping evokes the business-to-consumer (B2C ... Class Diagram for Online Shopping. create class diagrams line with creately uml everything you need to create class diagrams online web based tools draw class diagrams class diagram templates and articles about class diagrams to class diagram for line shopping uml class diagram for line shopping uml programs and notes for mca masters in puter applications simple programs 4. Class Diagram for Online Shopping This online shopping class diagram shows the domain model for online shopping. This diagram will help software engineers and business analysts easily understand the diagram. The diagram links classes like user and account to show how an order is placed and then shipped. Source: www.uml-diagrams.org 5.
Shopping Cart Modeliosoft 21, avenue Victor Hugo, 75016 Paris Page 5 2 Use Cases 2.1 Actors Actor Description Client Person purchasing products online The client, also known as customer, is the person that logs onto the shopping cart 3. Customer add items to shopping cart 4. System display message indicate the item added to shopping cart 5. Customer proceed to checkout 6. System ask user provide shipping and billing information 7. Customer provide shipping and billing information 8. System confirm the shipping information, process the order and ship out the items 9. 3.4 Class Diagram Figure 3.7: Class Diagram 4. Design 4.1 Design Goals • The design of the web application involves the design of the forms for listing the products, search for products, display the complete specification for the product, and design a shopping cart that is easy to use. 3. 09CSA10 Phase 1 Project Analysis and Planning 1.1. Study of the Problem The Current shopping System is critical to set up online shops, customers to browse through the shops, and a system administrator to approve and reject requests for new shops and maintain lists of shop categories. This is a small scale project for Online shopping System.
Jul 7, 2015 - UML diagrams for ONLINE SHOPPING SYSTEM. See more ideas about class diagram, diagram, system.
15 Object Diagram For Online Shopping. Scope 1 1.1 audience 1.2 organisation 1.3 applicable documents 2. An example of uml object diagram which shows some runtime objects involved into login process for a web user. The class diagrams are widely used in the modeling of objectoriented.
Online Shopping UML Class Diagram Example. Here we provide an example of UML class diagram which shows a domain model for online shopping. The purpose of the diagram is to introduce some common terms, "dictionary" for online shopping - Customer, Web User, Account, Shopping Cart, Product, Order, Payment, etc. and relationships between.
Posted By freeproject on August 2, 2017. Shopping System Class Diagram describes the structure of a Shopping System classes, their attributes, operations (or methods), and the relationships among objects. The main classes of the Shopping System are Shopping, Shopping Cart, Order, Payment, Product, Delivery.
Sequence diagram template of online shopping system. Click the image to get all the important aspects of UML Sequence diagrams including sequence diagram notations, how to draw sequence diagrams, the usage of sequence diagrams and examples. #UML #SequenceDiagram #OnlineShoppingSystem #DiagramTutorial

The Ultimate Class Diagram Tutorial To Help Model Your Systems Easily Class Diagram Logic Design Diagram
State Diagram UML of Online Store. This sample was created in ConceptDraw DIAGRAM diagramming and vector drawing software using the UML Class Diagram library of the Rapid UML Solution from the Software Development area of ConceptDraw Solution Park. This sample shows the work of the medical shop and is used at the creation of the medical shop or pharmacy project, for understanding the process ...
This online shopping cart UML class diagram example template can help you: - Map out the structure of a particular system. - Show relationships between objects. - Access the UML shape libraries. Open this template to view a detailed example of a online shopping cart UML class diagram that you can customize to your use case.
Online shopping class diagram template to visualize classes and relationships in an online shopping system. Use this example to create your own shopping class diagram. Click the image to get all the important aspects of class diagram tutorial, including how to draw, notations, templates, and best practices of class diagram #UML # ...
11+ Uml Class Diagram For Online Shopping System. A class diagram in the unified modeling language (uml) is a type of static structure diagram that describes the structure of a system by showing the. Online shopping class diagram template to visualize classes and relationships in an online shopping system.
Detailed Design Purpose The Purpose Of This Document Is To Produce A Design Document Based On Business Requirement And Functional Requirements Specified In The Analysis Phase The Document Presents The Detail Design Of The Back End Database Along
A class diagram in the Unified Modeling Language (UML) is a type of static structure diagram that describes the structure of a system by showing the system's...
Visual Paradigm Online (VP Online) Free Edition is a FREE online drawing software that supports Class Diagram, other UML diagrams, ERD tool and Organization Chart tool. It features a simple yet powerful editor that allows you to create Class Diagram quickly and easily. The free UML editor comes with no ad, no limited period of access and no ...
Amazon class diagram [classic] Use Creately's easy online diagram editor to edit this diagram, collaborate with others and export results to multiple image formats. You can edit this template and create your own diagram. Creately diagrams can be exported and added to Word, PPT (powerpoint), Excel, Visio or any other document.
Posted By freeproject on August 2, 2017. Shopping Cart Class Diagram describes the structure of a Shopping Cart classes, their attributes, operations (or methods), and the relationships among objects. The main classes of the Shopping Cart are Shopping, Shopping Cart, Order, Payment, Product, Delivery.
Online shopping component diagram. Purpose: An example of a component diagram for online shopping.. Summary: The diagram shows "white-box" view of the internal structure of three related subsystems - WebStore, Warehouses, and Accounting. WebStore subsystem contains three components related to online shopping - Search Engine, Shopping Cart, and Authentication.

Why Are Association Aggregation And Composition Used The Way They Are Used In This Example Stack Overflow
Comments
Post a Comment