40 chen er diagram
Online Chen Entity Relationship Diagram Tool Easily create Chen Entity Relationship Diagram and other visuals with the Best Chen Entity Relationship Diagram software out there. With our cloud-based workspace you and your team can create Chen Entity Relationship Diagram in no time. ER Diagram (ERD) - Definition & Overview | Lucidchart An Entity Relationship (ER) Diagram is a type of flowchart that illustrates how "entities" such as people, objects or concepts relate to each other within a system. ER Diagrams are most often used to design or debug relational databases in the fields of software engineering, business information systems, education and research.
Entity Relationship Diagram (ERD) | ER Diagram Tutorial Peter Chen is credited with introducing the widely adopted ER model in his paper " The Entity Relationship Model-Toward a Unified View of Data ". The focus was on entities and relationships and he introduced a diagramming representation for database design as well. His model was inspired by the data structure diagrams introduced by Charles Bachman.

Chen er diagram
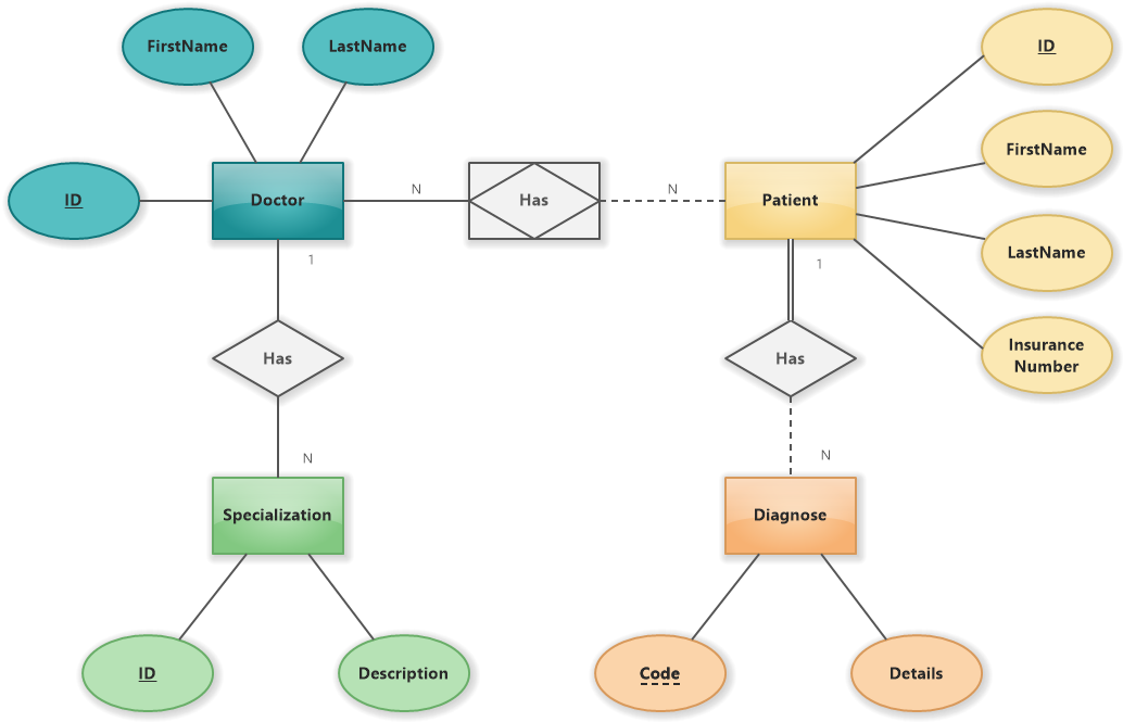
The Chen Entity Relationship Diagram Model - Basic Object ... The basic Chen diagram is the original entity relationship diagram that was developed by Peter Chen in 1976. The diagram is a graphical representation of entities and their relationships to each other. (Figure 3.7) An entity defines a person, place, thing, event or role that you want to keep data about. Doctor and Patient (Chen ER Diagram) - Software Ideas Modeler Chen ER Diagram for Doctor and Patient. This ER diagram uses Chen notation and depicts the relationship between doctor and patient . Doctor and Patient (Chen ER Diagram) The model includes these entities: Doctor. ID. First Name. Last Name. Patient. Crow's Foot vs. Chen notation: detailed comparison | Gleek An entity-relationship (ER) diagram, ERD, or entity-relationship model, is commonly used in the early stages of designing a database. An ERD is perfect for quickly sketching out the elements needed in the system and explaining how they interact.
Chen er diagram. Entity-relationship model - Wikipedia Chen proposed the following "rules of thumb" for mapping natural language descriptions into ER diagrams: "English, Chinese and ER diagrams" by Peter Chen. Physical view show how data is actually stored. Relationships, roles and cardinalities In Chen's original paper he gives an example of a relationship and its roles. MySQL ER diagram, chen notations explaination - Stack Overflow MySQL ER diagram, chen notations explaination. Ask Question Asked 7 years, 10 months ago. Modified 7 years, 10 months ago. Viewed 3k times -3 1. I have a question. For an assignment in uni I've got the task to create an ER diagram using chen notations. The only problem is that when I turned it in, they said I was not using chen notations. Chen Notation | Vertabelo Database Modeler ERD Diagram ERD notation Continuing our trip through different ERD notations, let's review the Chen ERD notation. Peter Chen, who developed entity-relationship modeling and published his work in 1976, was one of the pioneers of using the entity relationship concepts in software and information system modeling and design. Chen Erd - ERModelExample.com ER diagrams can be a visual resource which is useful to signify the ER version. It absolutely was recommended by Peter Chen in 1971 to make a standard conference which can be used for relational data bank and network. He aimed to utilize an ER version being a conceptual modeling approach. What exactly is ER Diagrams?
Chen Entity Relationship Diagram Templates Online Chen Entity Relationship Diagram templates and examples. Draw professional Chen Entity Relationship Diagram with online Chen Entity Relationship Diagram maker. Sign up to create a free online workspace and start today Design Element: Chen for Entity Relationship Diagram - ERD ER-diagram is a tool used for database modeling which allows to determine data and relationships among the data. These diagrams help to detail data storages and to document all the properties of designed system. ER-diagram contains entities, attributes of the entities and the relationships between them. PDF Division of Computer Science and Engineering ELSEVIER DATA & KNOWLEDGE ENGINEERING Data & Knowledge Engineering 23 (1997) 5—16 English, Chinese and ER diagrams Peter Pin-Shan Chen* Computer Science Department, Louisiana State University. Create a diagram with Chen's database notation Create the diagram and entities In Visio, on the File menu, select New > Software, and then select Chen's Database Notation. Choose either Metric Units or US Units, and select Create. From the Chen's Database Notation stencil, drag an Entity shape onto the drawing page. Drag another Entity shape onto the drawing page to create a second entity.
Chen Notation (ERD) [classic] - Creately Chen Notation (ERD) [classic] Use Creately's easy online diagram editor to edit this diagram, collaborate with others and export results to multiple image formats. You can edit this template and create your own diagram. Creately diagrams can be exported and added to Word, PPT (powerpoint), Excel, Visio or any other document. Entity Relationship Diagram Symbols | Chen ERD Diagram ... Entity Relationship Diagram Symbols "Chen's notation for entity-relationship modeling uses rectangles to represent entity sets, and diamonds to represent relationships appropriate for first-class objects: they can have attributes and relationships of their own. If an entity set participates in a relationship set, they are connected with a line. Chen ER Diagram - Entity-Relationship Diagram in Chen ... The Chen ER diagram allows you to define a type of entity participating in a relationship, it can be: Total participation - is depicted as a double line Partial participation - is depicted as a solid line Optional participation - is depicted as a dashed line Cardinality How To Make Chen ER Diagram | Entity Relationship Diagram ... The vector stencils library ERD, Chen's notation contains 13 symbols for drawing entity-relatinship diagrams using the ConceptDraw PRO diagramming and vector drawing software.
How To Make a Chen ER Diagram | Edraw - Edrawsoft Generally speaking, the Chen ER diagram is an entity relationship diagram introduced by Chen. EdrawMax is an easiest all-in-one diagramming tool, you can create Chen ER diagram and any other type diagram with ease! With substantial Chen ER diagram symbols and cliparts, making Chen ER diagram could be as simple as possible.
Chen ERD | Free Chen ERD Templates - Edrawsoft Chen ERD | Free Chen ERD Templates Chen ERD Template A free customizable Chen ERD template is provided to download and print. Quickly get a head-start when creating your own chen-erd diagram. Created by EdrawMax, high quality and convenience in use are its biggest strengths. Download Template: Get EdrawMax Now! Free Download Popular Latest
ER Diagrams and its Benefits | EssayCorp - Assignment Help There are multiple forms of models utilized in software engineering to ease the programming or database design. One such model is entity relationship (ER) model/diagram which is a data model utilized for representing the information or data aspects related to a business in an abstract manner.Peter Chen was the person behind development of ER diagrams.
Chen ERD: A Complete Tutorial | EdrawMax - Edrawsoft Edraw is not only an excellent tool for ER Diagram, but also one that allows you to design flowchart, program structures and create detailed HTML or PDF reports. Free Download Chen ERD Software and View All Templates System Requirements Works on Windows 7, 8, 10, XP, Vista and Citrix Works on 32 and 64 bit Windows Works on Mac OS X 10.2 or later
Chen notation & Crow's Foot | Gleek diagram maker An entity-relationship diagram (ERD) is a tool used to help a developer to design databases at the conceptual level. An ERD uses three main elements to represent the building blocks of a database: entity, attribute, and relationship. Here they are in Gleek. Entities Entities are the real-world elements in your system.
erd - How to show composite keys in Chen E-R Diagram ... 1 Answer1. Show activity on this post. You can underline the text of each attribute that is involved in the primary key: Note that an associative entity set normally has a composite key. Introducing a surrogate key changes it into a regular entity set with its own identity. Associative entity sets are really just relationships which are the ...
Design elements - ER diagram (Chen notation) | Chen ... Design elements - ER diagram (Chen notation)
ATM System Chen ERD | EdrawMax Editable Templates Here is a Chen ER diagram for the ATM system. ERD or entity-relationship diagram is a logical structure that shows the connection between the various elements. It includes different symbols and structures to explain the relationship between those components. Learn more details from this diagram, or try to make yours with ease.
What Is Chen Notation In ER Diagram What is Chen notation in ER diagram? Chen's notation of the entity-relationship diagram depicts data and domain models using entities, attributes, and relationships. Unlike other ER diagram notations, it shows attributes as standalone boxes, not as a part of entities. What is a database notation?
Chen ERD Diagram - ConceptDraw Chen ERD Diagram An entity-relationship model is also known as "ER model". This model describes the inter related things of interest in a limited domain of knowledge and it is composed of the entity types, which all classify the so-called "things of interest".
Sales Model Chen ERD Example | Chen Entity Relationship ... Sales Model Chen ERD Example. Try Visual Paradigm Online (VP Online). It is an online drawing software with support to Chen Entity Relationship Diagram and other diagrams such as BPD, ERD UML, flowchart and organization chart. You can easily draw Chen Entity Relationship Diagram through the simple, intuitive ERD editor.
Crow's Foot vs. Chen notation: detailed comparison | Gleek An entity-relationship (ER) diagram, ERD, or entity-relationship model, is commonly used in the early stages of designing a database. An ERD is perfect for quickly sketching out the elements needed in the system and explaining how they interact.
Doctor and Patient (Chen ER Diagram) - Software Ideas Modeler Chen ER Diagram for Doctor and Patient. This ER diagram uses Chen notation and depicts the relationship between doctor and patient . Doctor and Patient (Chen ER Diagram) The model includes these entities: Doctor. ID. First Name. Last Name. Patient.
The Chen Entity Relationship Diagram Model - Basic Object ... The basic Chen diagram is the original entity relationship diagram that was developed by Peter Chen in 1976. The diagram is a graphical representation of entities and their relationships to each other. (Figure 3.7) An entity defines a person, place, thing, event or role that you want to keep data about.
Comments
Post a Comment